用户见证
结业发证 | 优启咨询11月高级职业经理人培训顺利完成
作者:admin 日期:2023-12-05 17:40:12


2023年11月由中国职业经理人协会职业经理人高级研修院(以下简称中职协高级研修院)主办、优启智诚中国职业经理人高级研修院·成都运营中心承办高级职业经理人证培训再次开班、顺利结业。本次培训有200余人通过考核,顺利拿到职业经理人认证证书。


高级职业经理人培训参照国家级权威职业经理人培训体系和资质认证标准,采用线上线下融合的学习模式,结合学员职业发展及不同的职业发展阶段,设定科学的个人发展学习体系,个性化的设置培训课程,从职业能力及技能、职业素养、职业知识及技术、产业(行业)类四个方面系统的培训。


高级职业经理人培训助力职场软技能逐步提升,培养适应现代化需要的高素质职业经理人,在未来更具有职场竞争力。



OII PRICE

以下为本次颁发的部分证书

图片

图片

图片

OII PRICE

更多职业经理人信息

01


图片

职业经理人证书报考流程?


图片

先选择合适的机构进行证书咨询

②其次是进行个人资料填写

③然后开始缴纳证书相关费用(透明化)

④报考完成开始课时学习

⑤参加线上考试

⑥考试合格

⑦颁发证书


需要注意的是,职业经理人证书考试需要关注考试的最新政策和变化,以便在考试中取得更好的成绩。

02


图片

适合哪些人群考?


图片

中国职业经理人证书是证明个人在管理领域具有一定的职业素养和实践能力,适合以下几类人群考取:


①从事管理工作的职业人士:

中国职业经理人证书对于从事管理工作的职业人士来说是一种权威的认证,能够提高职业竞争力和职业发展机会。


②想要转行从事管理工作的人士:

对于想要转行从事管理工作的人士来说,具有一定的帮助作用。


③大学生和研究生:

中国职业经理人证书可以作为大学生和研究生在毕业后就业和职业发展的资本,对于提升竞争力和就业机会具有一定的帮助。


总之,中国职业经理人证书适合想要在管理领域发展的人群,能够提高职业竞争力和职业发展机会,同时也能够提升管理学习和实践能力。

03


图片

职业经理人证书含金量高吗?


图片

中国职业经理人证书证明个人在管理领域具有一定的职业素养和实践能力,具有一定的含金量。中国职业经理人证书是在管理领域的专业证书,具有行业认可度高的特点。


持有中国职业经理人证书的人员,可以在职业发展和竞争中获得更多的机会和优势。持有中国职业经理人证书的人员在管理实践和职业素养方面具有一定的实际能力,能够更好地适应企业管理的需要,并且持有中国职业经理人证书的人员具有更多的职业发展机会,可以在企业中更容易地晋升和获得更高的薪酬待遇。

图片

图片


01

主办单位

中国职业经理人协会,China Association for Professional Managers,简称CAPM(以下简称中职协),成立于2012年6月30日,是由民政部直接登记管理的全国性(社团)组织。


中国职业经理人协会的党建领导机关是中央和国家机关工作委员会,协会兼具行业自律管理和社会服务双重职能。


中国职业经理人协会职业经理人高级研修院·成都运营中心由中职协与优启智诚联合成立


参照国家级权威职业经理人培训体系和资质认证标准,采用线上线下融合的学习模式,结合全国各地职协机构和资源,围绕“经理人”群体,进行线上学习后的社群服务、学习复盘,组织线下考评和考前辅导,提供社群服务;


按照个人职业发展,在不同的职业发展阶段,设定科学的个人发展学习体系,助力职场软技能逐步提升。


02

项目特色


①移动学习 灵活安排

借助线上平台,充分利用碎片时间的基础上,贯穿高质量的系统学习;


②权威导师 倾情研发

线上专业实战课程,有效结合,由浅入深;多位导师参与教学研发、班级授课、学员辅导、学员案例分析,加速吸收。


③系统理论 深度实践

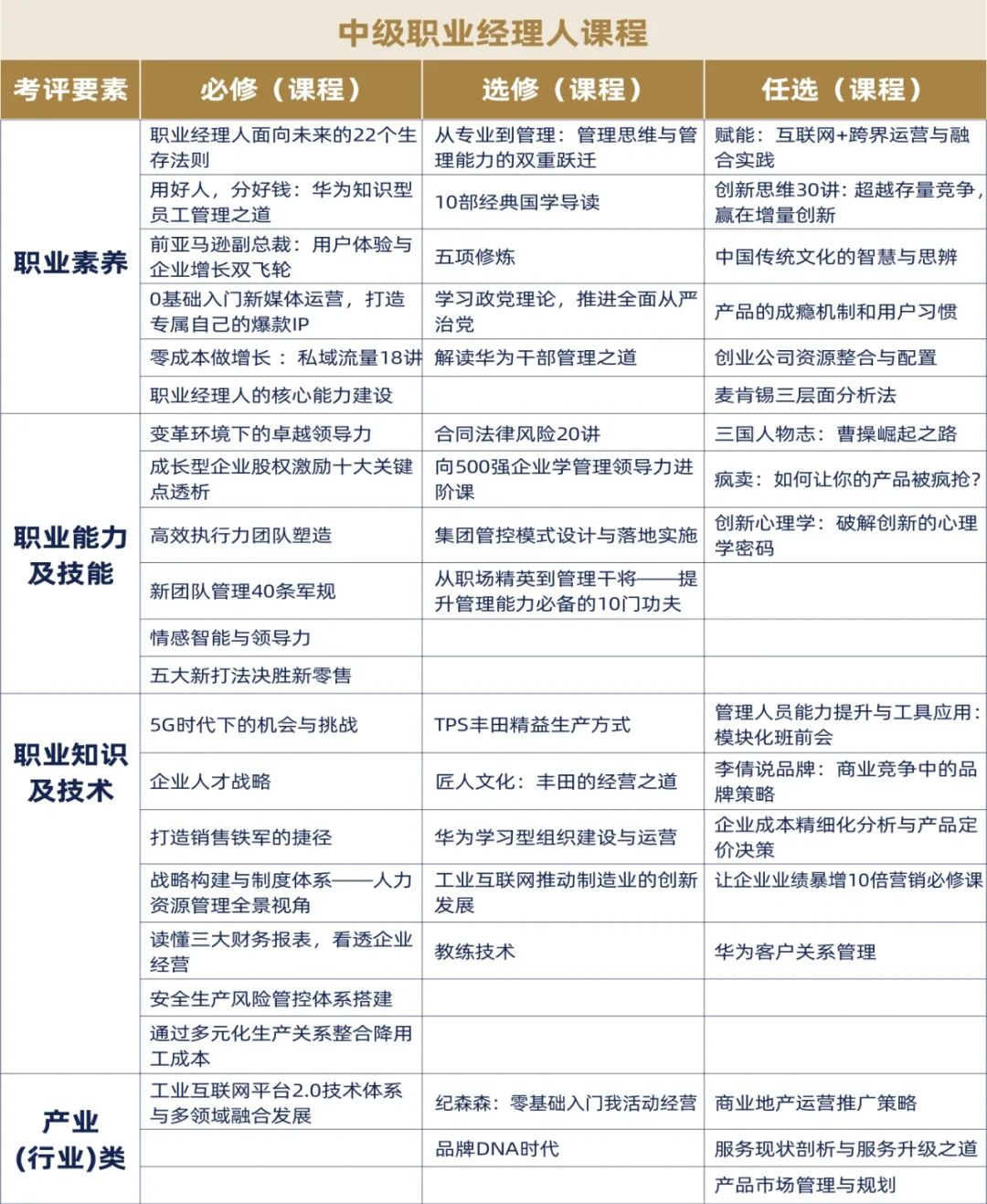
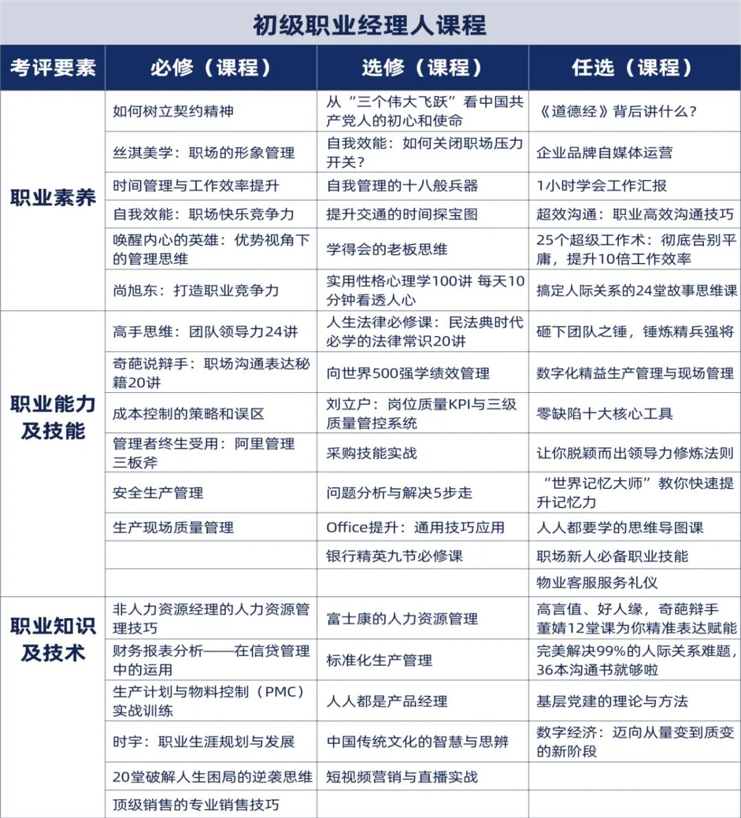
围绕中职协四个指引,设置了一系列职业素养、职业能力及技能、职业知识和技术的课程,内容涵盖企业战略管理、人力资源管理、财务管理、营销实务、风险管理、素质能力与创新思维、 行业知识等模块。


班级导师深度复盘、全程参与辅导学员。


④形式多样 体验丰富

学习形式包括移动课程学习、教学案例深度分析、行动指南、课内/外扩展测试、教辅延伸阅读资料、阅读书目等多种形式,给予学员丰富的学习体验。


⑤课后练习 巩固成果

课后复盘和训练,不断巩固学习成果的应用


⑥学分管理 属地服务

采取学分制管理,必修课、选修课、任选课自由选择,均计入学分、可自定义学习内容 属地化社群服务。


03

培训与研修设计


根据中职协四个指引将职业经理人资质认证课程分为三个层级:初级职业经理人、中级职业经理人、高级职业经理人。


初级职业经理人、中级职业经理人采取线上学习,通过在线学习掌握知识技能,达到认证资格线下资质认证。


高级职业经理人采取线上+线下混合式学习,线上掌握知识技能、线下属地化体验式培训和实践课堂,落地所学知识,达到认证资格线下资质认证。


图片



图片


图片


图片


04

培训与研修管理


①开学时间

报名后线上课程一个工作日内开通学习,线下课程每月滚动开班;


②授课地点

线上:云课堂(中国职业经理人协会职业经理人高级研修院)


线下:中职协高级研修院成都运营中心


③研修费用

等级价格(单位:元/人)
初级1800
中级8800
高级16800

备注:以上费用包括学费、教材费、教务费、学习资料、资质认证费和其他资源费;高级职业经理人线下课程食宿交通和班费自理。


④学员管理

学员完成报名程序,进行统一备案管理,并建立中国职业经理人人才信息库,对学员实行跟踪管理。


⑤研修增值


模块

内  容

高端交流

学员进入中国职业经理人人才库,优先享有人才政策和服务;

定期参加跨界交流、高管沙龙、联谊会等融合发展活动,交流探讨,共同提高;

优先受邀参与系列活动,表现优秀者,可纳入参与人才培养和测评体系导师团。

具有中职协会员的优先申请资格(限第一年免费)。

导师服务

帮助学员解决实际的管理难题,持续提升综合管理运营能力;

发挥机构优势,根据学员需求,广泛整合资源,助力学员企业健康发展;

为学员企业提供内部系列学习、培训等服务,助力学员企业人才一体化培养。


05

研修对象


本科(或同等)及以上学历,已担任(或拟担任)企业高级经营管理职务人员,以及愿意从事经营管理工作的其他人员。


06

报名条件


①初级职业经理人(具备下列条件之一者)


具有大专学历(或同等学力),在企业中担任职能部门主管/经理级管理工作或者 与企业经营管理工作相关的经历满2年以上。 


具有本科及以上学历(或同等学力),有意向从事企业经营管理等相关工作者。


②中级职业经理人(具备下列条件之一者)


具有大学专科学历(或同等学力),工作满5年,在企业中担任职能部门经理/ 总监级管理工作或者与企业经营管理工作相关的经历,其中从事经营管理工作满3年。


具有大学本科学历(或同等学力),工作满3年,其中从事经营管理工作或者与企业经营管理工作相关的经历满2年。


具有硕士及以上学位(或同等学力),工作满2年,其中从事经营管理工作或者与企业经营管理工作相关的经历满1年。


具有博士学位,有意向从事企业经营管理等相关工作者。


获得初级职业经理人资质认证满1年,在企业担任职能部门经理或者与企业经营管理工作相关的经历1年以上,经本等级正规培训达规定学时并取得培训合格证书。


具有经济或工程类中级职称,在企业担任职能部门经理或者与企业经营管理工作相关的经历3年以上。


获得市级以上奖励,或拥有个人发明专利,或知识版权的优秀人才或绩效突出的人才。


③高级职业经理人(具备下列条件之一者)


具有本科学历(或同等学力),担任企业负责人(总经理/总裁、副总经理/副总裁、总会计师/财务总监、总经济师、总工程师、总法律顾问)5年以上。


具有硕士学位(或同等学力),担任企业负责人(总经理/总裁、副总经理/副总裁、总会计师/财务总监、总经济师、总工程师、总法律顾问)3年以上。


具有博士学位,担任企业负责人(总经理/总裁、副总经理/副总裁、总会计师/ 财务总监、总经济师、总工程师、总法律顾问)1年以上。


具有经济、工程类高级职称,担任企业负责人(总经理/总裁、副总经理/副总裁、总会计师/财务总监、总经济师、总工程师、总法律顾问)3年以上。


取得中级职业经理人任职资质证书,担任企业负责人(总经理/总裁、副总经理 /副总裁、总会计师/财务总监、总经济师、总工程师、总法律顾问)3年以上。


获得省级以上奖励,或拥有个人多项发明或应用专利、知识版权的优秀人才或绩效突出的人才,担任企业负责人(总经理/总裁、副总经理/副总裁、总会计师/财务总监、总经济师、总工程师、总法律顾问)3年以上。


07

报名流程


①提交入学申请表,接受资格预审。


②提交报名资料,包含职业经理人资质评价认定申请表、学历证书复印件2份,身份证复印件2份,公司营业执照复印件或职务证明1份、照片(小2寸)6张。


③经中国职业经理人协会职业经理人高级研修院审核后发放入学通知书。


④经审核后,学员缴纳学费至以下账户:

户  名:四川优启智诚企业管理咨询有限公司

开户行:成都农商银行金花支行

账   号:1000 0700 0548 5399

(汇款用途务必填写:中国职业经理人协会职业经理人高级研修院资质认定学费) 


⑤参加开学典礼,正式入学。


往期现场
图片


08

考试评价


①评价原则

职业经理人资质评价本着科学性、系统性、可操作性、定性与定量相结合、发展性等原则展开。


②评价内容

职业经理人资质评价内容,包括:职业素养评价、职业能力与技 能评价、职业知识与技术评价、职业经历评价、职业业绩评价、职位适配度评价。


③评价方式

采用笔试闭卷、面试(高级资质,对关键胜任能力的考核)、心理测试、评价中心技术(无领导小组讨论、公文筐、角色扮演等)、资历评价(对实际工作业绩的考核)、背景调查、其他商业信息评估等展开。


在以上考核的基础上,再由考评专家做出总体评价,使职业经理资质评价体系更具全面性与先进性。


09

证书授予


学员通过全部课程并考核、认证合格后发放证书:

初级、中级职业经理人证书授予两证(结业证+资质证书),高级职业经理人证书授予三证(结业证书+资质评价证书+铜牌证书):


①学员完成全部学习,修满学分、考试合格后,中职协高级研修院颁发《高级职业经理人研修班》结业证书;


②线下资质认证考核通过后,中国职业经理人协会颁发《中国职业经理人》资质证书、铜牌证书(仅限高级)。


图片


10

报名咨询


18582516919 赵老师


【扫码咨询

图片

图片

中国职业经理人高级研修院·成都运营中心

中国职业经理人协会

中国职业经理人协会,是由民政部直接登记管理的全国性社团组织,承担组织职业经理人的资质评价与认定,促进职业经理人专业能力提升。

职业经理人高级研修院·成都运营中心,由中国职业经理人协会与优启智诚共同打造,采用线上线下融合的学习模式,打造专业的“经理人”系列课程体系,为全国职业经理人才提供优质教育培养资源、资质评价认定和人才咨询服务。


办公地址:四川省成都市武侯区武兴五路355号西部智谷A区3栋3楼3号

联系人:赵老师 18582516919(微信同号)

图片

图片